体育教学
当前位置: 首页 -> 体育教学 -> 正文

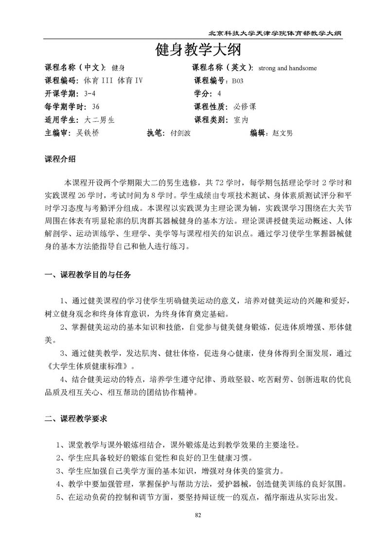
健身教学大纲

发布日期:2024-09-19     点击量:

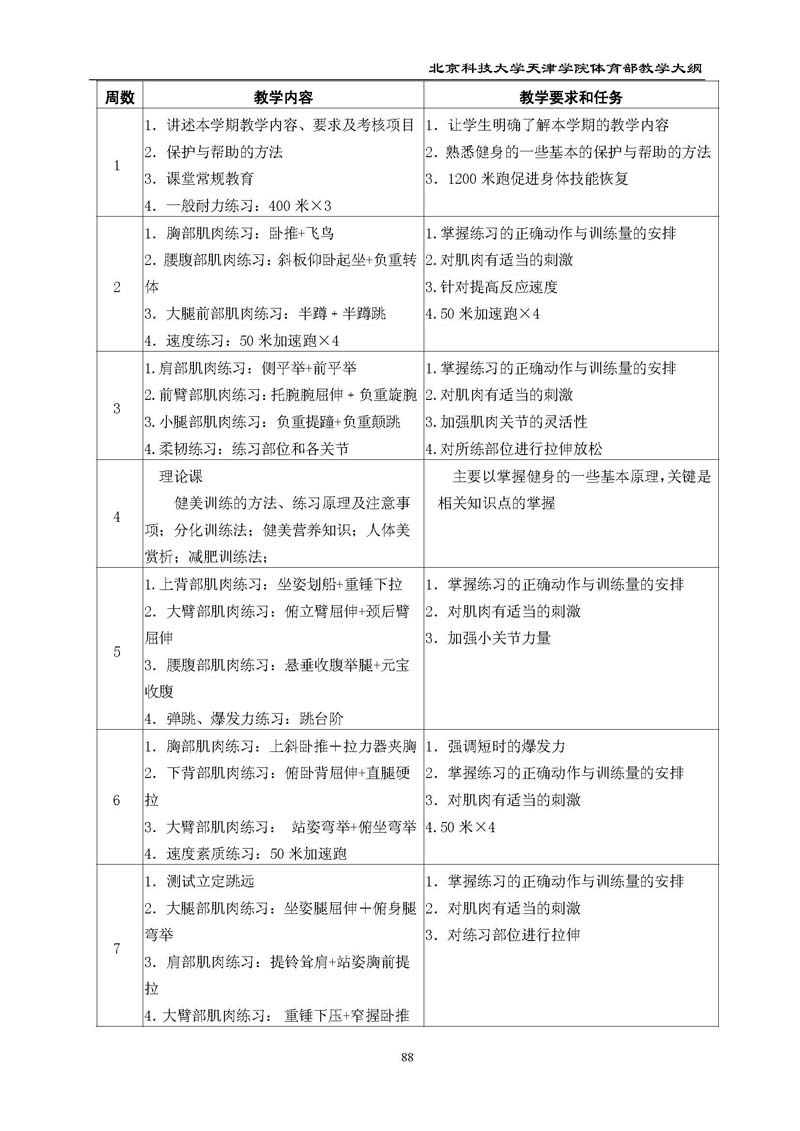
北京科技大学天津学院体育部教学大纲

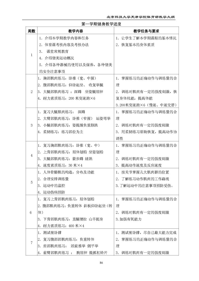
北京科技大学天津学院体育部教学大纲

北京科技大学天津学院体育部教学大纲

北京科技大学天津学院体育部教学大纲

北京科技大学天津学院体育部教学大纲

北京科技大学天津学院体育部教学大纲

北京科技大学天津学院体育部教学大纲

北京科技大学天津学院体育部教学大纲

北京科技大学天津学院体育部教学大纲

版权所有:©北京科技大学天津学院体育部

地址:天津市宝坻区京津新城珠江北环东路1号